欢迎光临康乐星!专注于蒸发式制冷与空气能制热解决方案26年!

首页 >> 冷气机&大吊扇 >>工业冷气机 >> 18/25/35集中控制系列机型
详细说明

18/25/35集中控制系列机型

产品特点:

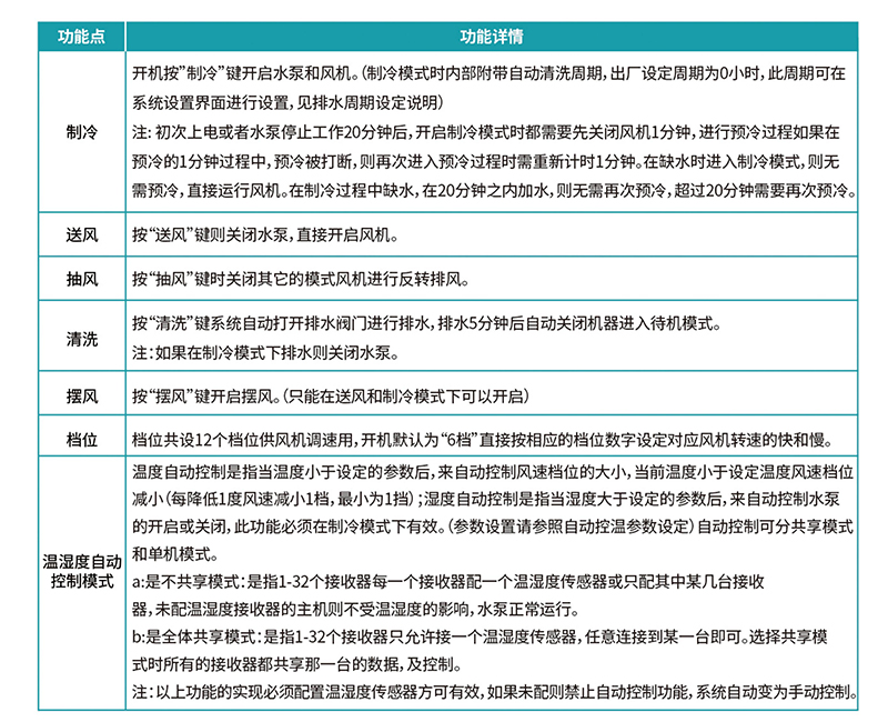
*集成一台主机和32台分机为一体的多联机控制系统

*通过主机触摸屏实现单机控制、分区域控制、全部控制

*主从机之间采用无线/有线通讯

*支持外接温湿度传感器,实现温度、湿度智能化控制

收藏
  • 商品说明
  • 商品参数

image.png

image.png

image.png

image.png


广东隆瑞空气处理设备有限公司

官方微信号

公司地址:广东省中山市南区马岭马石路14号

业务咨询:0760-88629216   13068190606

售后服务:0760-88629212

Copyright @ 2024.  粤ICP备18029062号

版权所有:广东隆瑞空气处理设备有限公司

官方抖音号
技术支持: 亚讯科技 | 管理登录
×
seo seo